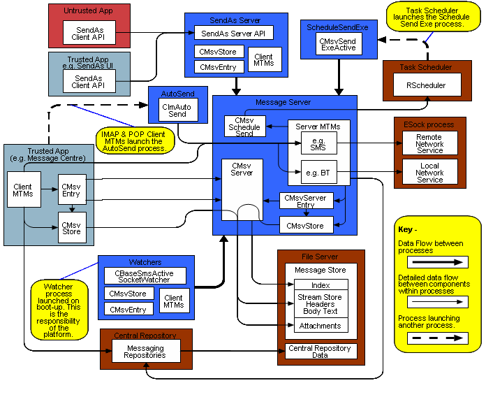
Processes and Data Flow

The following figure shows the processes and data flow in the Messaging subsystem on a secured Symbian platform.

Figure 1. Processes and dataflow in the Messaging subsystem